[ image: nothing] [ image: nothing] [ image: nothing] [ image: nothing] [ image: nothing] [ image: nothing] [ image: nothing]
Z88 Projects
Untitled Document

GENERAL

 

Front Page


Where rakewell.com is stored



BBC BASIC for Windows



BBC BASIC Programs



FREE
Pipedream

Z88

 
   
Special Offer

Z88


Hardware


NewSpares


Software


Com Links



Manuals (Applications)



Shows


Programmer's Section


Quick Guide


Reviews


GDPR


Help & FAQ


Z88 2nd User Section


Training Days



Ordering & Prices


EXTRA

 

Site map

Feedback

Help


 

Black Bar

 ARCHIVE SECTION

 

GENERAL

 

  Adverts


BBC BASIC


Books


Computer Fairs


Flying Page


PC


Ordering & Prices




NEWS

 

Mailshot Promotions


PC Newsletter


Download Adobe Reader


Z88

 

Z88


Hardware


Software


Com Links



Z88 Shows



Z88 News








[ image: nothing] [ image: nothing]
Saturday, 21-Feb-2026 21:27:26 GMT


Z88 Projects


1M FLASH/RAM PCB

1M / 512K FLASH / 1M RAM PCB

updated 11th July 2013


Contents

ObjectDetail
Design NotesPlacing the components
End ResultPost Production Errors
Version 1.1

Parts List & History

Object

It has now been ten years since the last Printed Circuit Board (PCB) was designed to use the Intel Flash chip. During that time we have seen Intel withdraw that chip and AMD bringing out a version which we have used ever since. Spansion took over AMD but they now have announced they have stopped manufacturing these range of chips. Stocks of the previous flash chips and PCBs are running low, so Rakewell bought the remaining stocks of 1M and 512K AMD Flash chips.

All that remains is to design and build a PCB for these new flash chip before stocks run out.

When manufacturing a PCB, the cost is
proportionate to
  • the size of the card,
  • the number of gold contacts,
  • how many layers there are - a single layer is the cheapest but we want to aim for 2 layer.
  • and how many are ordered at the same time.
When the Z88 was manufactured in 1988, a 32K EPROM chip (for example) took up half the space of the PCB and had big pins to solder.

Chip sizes now are a lot smaller and use Surface-mount technology
.
Why not make one multifuctional card that share the
  • same size of card,
  • same number of gold contacts,
  • same number of layers?
The numbers that are ordered can then be shared amongst the different types that the card can physically support.
PCB Layout
It was decided that we could design a card to do FOUR functions.
  • 1M Flash or
  • 512K Flash or
  • 1M RAM or
  • 512K RAM / 512K Flash.
with just FOUR chips.


Detail

Circuit Diagram

This card gives maximum flexibility. There are 3 main memory chips, which gives 4 versions, 1M RAM, 1M FLASH. 512K FLASH / 512K RAM or 512K Flash.

U1 is tracked up to take 1M of FLASH. D1 and R1 are for the write LED that may be optionally fitted.


U2 is tracked up to take a 1M of RAM and is also used in the 512K RAM version

U3
is tracked up to take 512K of FLASH

U4 is used for the chip select logic in the 512K RAM / 512K Flash configuation.


  Table U1 U2 U3 U4C1C2
/ 6
C3
/  7
C4
/  5
C8 LK1 LK2D1R1
1M RAM         
1M FLASH       
512K FLASH          
512K RAM / 512K FLASH      

Design Notes

I thought I would share with you how I designed this card. The techniques described all helped to 'untangle' tracks to the chips and use both sides of the PCB to the best effect.

Placing the components


The Z88 connector CN1 is fixed with power connections in the middle. Power distribution is like a tree. These are shown in RED.

All the other signals (shown in GREEN) are to the left and right of this and would need to be shared by U1, U2 and U3.

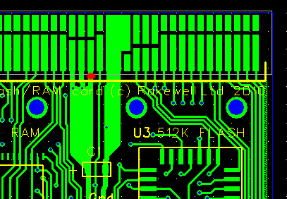
The 1M Flash chip U1 all the pins required go straight to the Z88 connector CN1. It is placed centrally towards the back, allowing half the signals to go through the other two main chips (U2 RAM and U3 512K Flash).
Flash card bus design
Click here for larger picture
Writing data to flash chips the program first addresses certain fixed registers. This means that the address and data lines must go to the same pins - e.g. D1 to D1, D2 to D2, A1 to A1, A2 to A2 and so on.

The RAM U2
just reads and writes, so it doesn't care where the physical address or data 'location' is. The data (shown in RED) and address lines (shown in GREEN) on the chip could be changed to line up with the data and address lines on the Z88 connector CN1.

Showing tracks on 512K FlashThe 512K Flash U3 lent itself to be placed on the right-hand side of the board as the chip pinouts are simular to the old style DIL chips.

I originally ran the red tracks towards the outside of the board underneath the green tracks, thinking that the inside of the chip would be crowded, but this was not to be the case.

The Chip Select U4 was placed at the bottom left because A19 was that side of the Z88 Connector.

On reflection it wouldn't have mattered which side it went on as A19 also goes to U1 1M Flash. This is why the LED was placed on the right-hand side (after this picture was taken).

The links select either the 1M RAM or the 512K Flash when the 512K RAM / 512K Flash and the Chip Select U4 is not used.
showing the chip select chip
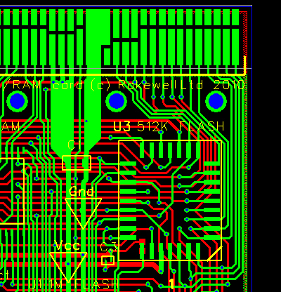
Underneath the PCB the Configuration table was added.

The decoupling capacitors were also placed here as well as on the component side. This was done just in case there was not enough room here for them.

In the case of R1, if there is not enough space for it, it may have to be hard wired to the LED on the component side.
reverse side
In v1, the configuration table was moved up to the unused connector area for clarity.
reverse side

512K RAM / 512 Flash card

Using the Test Points
Testing the chips individually.

  • Build the 1M RAM card and test it.
  • Remove the link (LK1) and deselect it, using the procedure described below.
  • Build the 512K Flash card and test it.
  • Remove both the link, wire and fit the Chip Select U4
Testing - deselecting chip
This diagram shows the procedure used when deselecting either the 512K Flash (shown in GREEN) or the 1M RAM (shown in RED) after testing it.  (Note the position of Vcc has been changed in v1).

A small length of wire is used to connect Vcc to the right hand side pad of the device that needs to be deselected.


1M Flash chip only

LED detail
The LED (D1)  will come on when  is actively erasing or programming. (This includes programming in the Erase Suspend mode.) If the output is high (LED off), the flash chip is ready to read array data (including during the Erase Suspend mode), or is in the standby mode.



Function

Default

Notes

Used

Explanation

Copper to copper-fill clearance10
15is the clearance that FreePCB will create around traces or vias that
pass through copper layers.
Hole-edge to copper-fill clearance15
17is the clearance that will be created around drill holes. Please refer
to Section 5.194: Drill Clearances for an important note about these
clearances.
Solder mask clearance8The pitch of the smallest chip is 1.27mm (50 mil)4the space that FreePCB will provide around pads in the solder masks.
Pilot hole diameter10
10the diameter of the pilot holes, if you selected them. Unable to change.
Minimum silkscreen stroke width5Check5the minimum stroke width that FreePCB will use for the silkscreen
layers, which is usually recommended by the board house.
Thermal relief line width10
10the width of the lines that will be used to connect pads or vias to
copper fill areas using thermal reliefs.
Board outline line width5
5the width of the board outline, if used.
Annular ring width (pins)7
7
Annular ring width (vias)5
5

End Result

Images below are of the Pre-production PCB
The PCB generated by the design program before the board is produced.

Card PCB view

Photo of the 1M Flash card PCB with the components fitted.  The 1M Flash and LED, (not used on the current production to save battery power), with the decoupling capacitors.
Photo of the 512K RAM / 512K Flash card PCB with the components fitted.

The 1M RAM, 512K Flash and the decode chip are fitted with the decoupling capacitors.



Post Production Errors

As usual with a project this size there have been a few errors.

Mechanical

The 45 degree corners need to be taken up by 2 mm to nearly where the track is.

Electrical

The Vpp needs to be disconnected
The /CE needs to be connected to the 1M flash chip.

Version 1

  • The Post Production errors have been corrected.
  • The configuration table has been moved to the clear space on CN1.
  • CN1 text moved to the centre of the connector.
  • Link if RAM or 512K text made shorter.
  • Rakewell's (c) & title of card moved to the other side.
  • Capacitor pads have been increased in size.

Parts List & History

Farnell Parts List Now with pitch and size of chips

31/03/2009 Farnell will no longer be stocking the 512K, 1M or 4M Flash chips - Spansion are continuing to manufacture them so a new supplier may need to be found. There are sufficient quantities at the moment for our needs.

21/07/2009 Spansion are no longer manufacturing these chips - Rakewell buys up existing Farnell stock of 1M Flash.

13/11/2009 No more AMD 512K Flash chips from Farnel - considering AMIC - Programming change required.

01/12/2009 Rakewell locates part and buys up stock of AMD 512K Flash chips.

12/01/2010 Rakewell places order for the PCBs!

13/01/2010 Gunther points me to the places in the source code to add different Flash devices -

17/04/2010 Spansion manufactures 1M & 512K Flash chips (1M out of stock) AMIC Chips work.

04/12/2010 Low on stock of pre-production PCB. Work on Version 1 begins.

07/12/2010 Order placed for new batch of PCBs.

31/05/2013 Order placed for new batch of PCBs

10/07/2013 Problem with the Lyontek memory chip





Order
Code
Chip 
No.
Description
pdf data sheet

U1
AM29F080B-90ED 1Mx8 
FLASH 40-Pin
Standard TSOP
0.5 mm pitch 10 x 20
http://
www.alldatasheet.com/
datasheet-pdf/pdf/178641/
AMD/AM29F080B-90ED.html

U1
AMD - 
AM29F080B-90SD. -
FLASH MEMORY IC
http://www.spansion.com/
Support/Datasheets/
21503g8.pdf
1488943
U2
BS62LV8001EIP55 - 
SRAM 8M, 1024KX8,
2.4-5.5V, SMD
http://www.farnell.com/
datasheets/4486.pdf
2253667
U2
LYONTEK - 
LY62W10248ML-55LLI
- SRAM, 8M, 1MX8,
2.7-5.5V, 44TSOPII
http://www.farnell.com/
datasheets/1674434.pdf
1791222
U3
SPANSION - 
AM29F040B-70JF -
MEMORY, FLASH,
4M, 5V, 32PLCC

1791218
U3
SPANSION - 
AM29F040B-90JF -
IC, MEMORY, FLASH,
4M, 5V, 32PLCC
http://www.farnell.com/
datasheets/124800.pdf
1565992
U3
AMIC - 
A29040BL-70F - IC,
SM, FLASH, 4MB, 5V
Preferred
 
1085333
U4
74HC/HCT139 
Dual 2-to-4 line
decoder/
demultiplexer
http://www.farnell.com/
datasheets/7590.pdf
1190107
C1
10uF Surface Mount 
Tantalum Capacitors
1.6 x 3.2
http://www.farnell.com/
datasheets/18256.pdf
1288282
C2-8
0.1uF Case style:
0402 1 x 0.5
http://www.farnell.com/
datasheets/40863.pdf
1525564
D1
SLR-56VR3F — ROHM 
— LED,
T13/4, 5MM, RED
http://www.farnell.com/
datasheets/5407.pdf
1108764RL
R1
PCF0402-R-220R-B-T1.
— WELWYN — RESISTOR,
220R 0402 25PPM
http://www.farnell.com/
datasheets/71882.pdf




8749493

 FLASH 5V 4MB, 
29F040, DIP32



Search for 
Flash Devices






Untitled Document


Untitled Document





[Click here to send e-mail for real-time pricing]







[ Top of Page ]


[ Front Page ] [ BBC BASIC ] [ Z88 Section ] [ PC Section ]

© [Rakewell Limited 1998 - Sep 2025] Rakewell 2025 - ?


[ image: nothing] [ image: nothing]

Untitled Document Click Me
Click the banner to read